【摘要】 科学指南针分子动力学GROMACS培训班:3天系统掌握MD模拟原理、建模、分析与高级应用。小班教学,讲师10年经验,适合零基础到进阶研究人员,助力SCI论文发表。
分子动力学模拟作为计算化学与材料科学的核心技术,在药物设计、材料开发、生物物理等领域发挥着关键作用。然而,许多研究者面临"命令会敲但原理不懂"的困境——虽然能操作软件,却不理解模型构建逻辑、参数选择依据及结果分析深度。科学指南针针对这一痛点,推出《分子动力学GROMACS计算培训班》,通过"理论+上机+案例+答疑"四维教学模式,帮助学员真正掌握MD模拟全流程。
课程特色与受众收益
分层教学目标设计
-
零基础学员:学完后可独立完成完整MD模拟,获得可写入学位论文的可靠数据
-
有基础研究者:能够处理膜蛋白、高分子、电解质等复杂体系,产出SCI论文主图级结果
-
青年教师团队:掌握高级采样技术(伞形采样、粗粒化等),支撑高分文章与项目申请
核心价值亮点
-
小班授课保证每人充足上机操作时间
-
讲师现场1对1指导,及时解决实操问题
-
真实案例教学,直接对应科研应用场景
-
180天课后免费答疑,支持长期学习成长
三天课程体系详解
第一天:基础理论夯实与入门操作
课程从分子模拟的基本原理入手,确保学员建立扎实的理论基础:

第二天:建模计算与数据分析提升
聚焦不同类型体系的建模策略与数据分析方法:

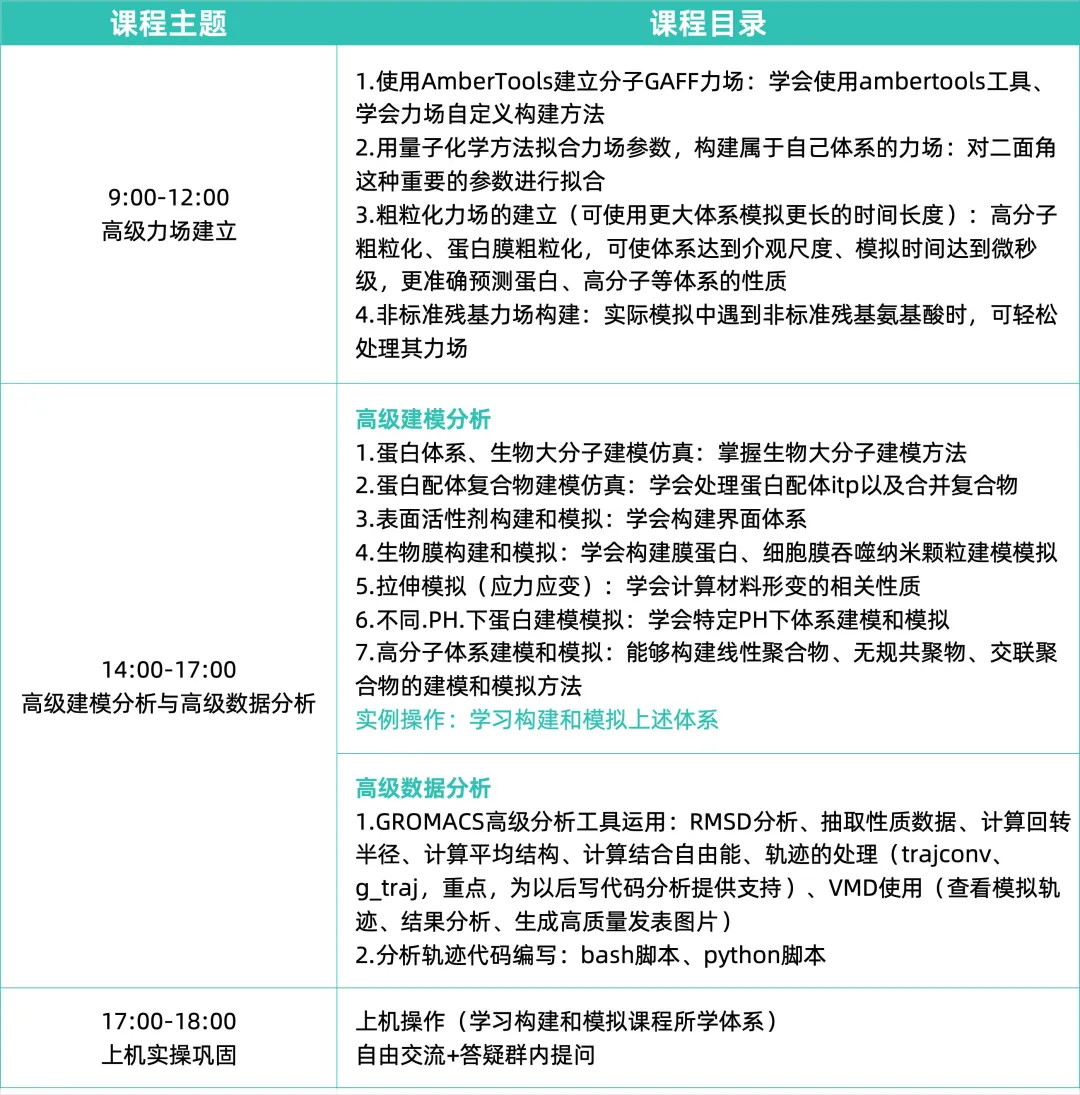
第三天:高级力场开发与复杂体系应用
针对科研前沿需求,深入高级技术应用:

课程结束后提供180天免费答疑服务,确保学员能够将所学应用于实际科研项目。

扫码咨询
完整课程表|免费干货
师资团队与教学质量保障
主讲讲师刘建川
-
10年以上GROMACS研究与教学经验
-
在AFM、JACS、JCTC等顶级期刊发表多篇论文
-
已培训500+学员,获得广泛好评
学员真实反馈

报名信息与增值服务
课程时间:2026年1月16-18日(三天集中培训)
教学形式:线下小班授课,提供完整回放与讲义
投资价值:原价3299元,早鸟价2799元(限时优惠)
额外福利
-
组团报名享受95折优惠(2人及以上)
-
免费赠送5000核时计算资源
-
赠送《模拟计算指南》实体书一本
-
永久课程复听权益
适合学科领域
-
结构生物学:蛋白折叠、膜蛋白机制研究
-
生物物理:分子相互作用与动力学分析
-
材料科学:纳米材料、高分子聚合物模拟
-
化学化工:电解质溶液、界面行为研究
-
交叉学科:食品科学、药物设计等相关方向
立即扫码咨询课程详情,获取免费学习资料包。科学指南针作为专业科研服务平台,已帮助数千名研究人员突破计算模拟技术瓶颈,助力高水平研究成果产出。







您已经拒绝加入团体

