【摘要】 本文解析电子鼻、GC-IMS和GC-MS联用技术在黑松露香气成分分析与品质分级中的应用。科学指南针提供专业食品风味检测服务,支持产品质量提升。
中国黑松露(Tuber indicum)作为高端食用菌,其香气特征是决定品质等级的关键指标。近期发表于《Food Chemistry:X》(IF=8.2)的研究,创新性地整合电子鼻(E-nose)、HS-SPME-GC-MS和HS-GC-IMS三种分析技术,系统解析了不同商品等级黑松露的挥发性有机物(VOCs)特征,为松露品质分级提供了科学依据。
研究设计与技术路线
本研究选取G1(特级)、G2(优级)、G3(普通级)三个商品等级的中国黑松露样本,采用多技术联用策略:
-
电子鼻技术:快速筛查整体香气轮廓
-
HS-SPME-GC-MS:精准鉴定挥发性成分
-
HS-GC-IMS:检测痕量挥发性有机物
通过正交偏最小二乘判别分析(OPLS-DA)和气味活性值(OAV)计算,结合变量重要性投影(VIP)分析,确立了等级区分的关键标志物。
电子鼻快速区分等级差异
电子鼻分析显示,不同等级松露在挥发性组分上存在显著差异。W1W和W5S传感器响应最强,表明甲烷、硫化物和萜烯类物质是主要差异成分。
主成分分析结果:
-
PC1贡献率81.5%,PC2贡献率15.2%
-
累计解释96.7%的数据变异
-
清晰区分三个等级样品
G2等级松露的硫化物响应最强,G1略低,G3最低,这一发现与高等级松露具有更浓郁风味的经验判断一致。

Fig.1:(A)响应信号雷达图与(B)电子鼻主成分分析图
GC-MS深度解析挥发性成分
HS-SPME-GC-MS分析共鉴定出95种挥发性有机物,G1等级多样性最高(75种化合物),G3等级最低。热图分析显示等级间挥发性成分分布具有明显区分度。
等级特征成分:
-
G1独有28种特征VOCs,包括2-丁酮等关键成分
-
G2独有10种挥发性物质
-
G3独有4种成分,种类最为简单
高等级松露在香气复杂性和成分多样性上显著优于低等级产品。

Fig.2:三种样品的总离子流色谱图(A);GC-MS检测到的挥发性有机化合物热图(B)
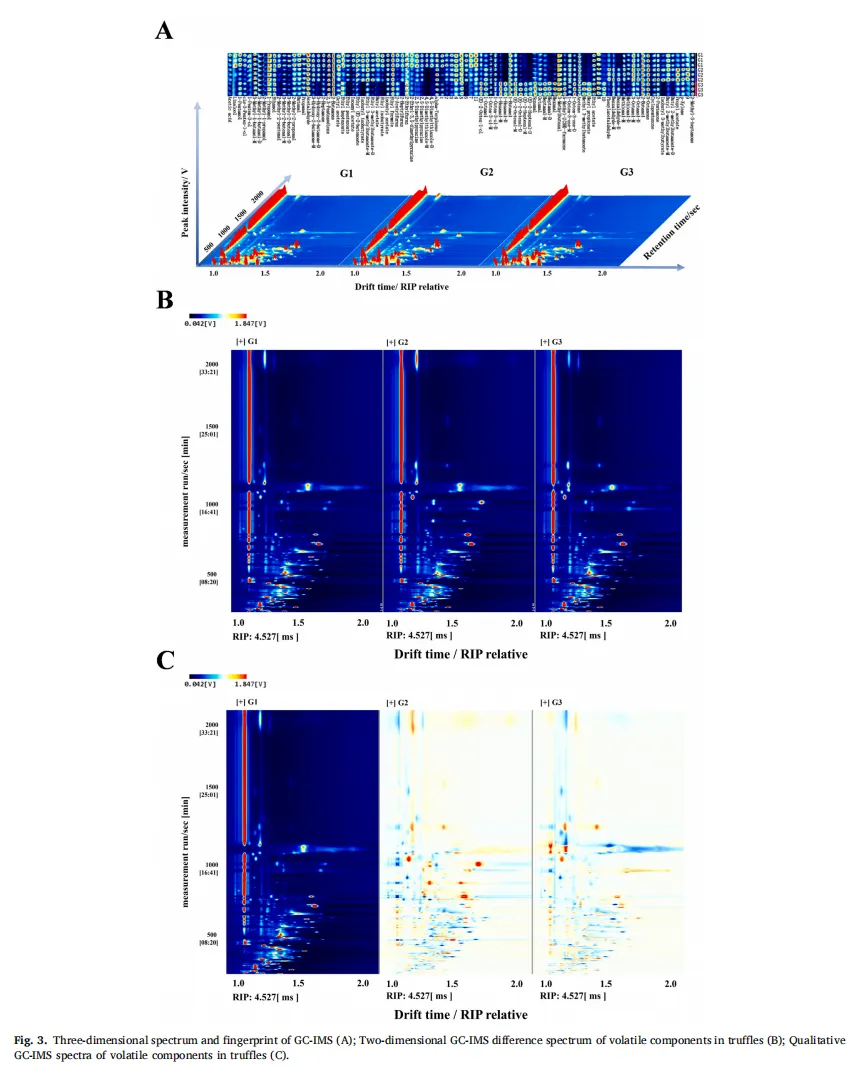
GC-IMS揭示痕量成分特征
HS-GC-IMS技术成功鉴定出94种挥发性化合物,部分为传统GC-MS未能检出的新成分。三维谱图显示不同等级样品在挥发性物质分布上存在明显分层。
技术优势体现:
-
检测灵敏度高,适合痕量成分分析
-
提供保留时间-漂移时间-强度三维信息
-
与GC-MS技术形成良好互补

Fig.3:GC-IMS三维谱图及指纹图(A);黑松露挥发性成分的二维GC-IMS差异谱图(B);黑松露挥发性成分的GC-IMS定性谱图(C)
关键香气成分与品质关联
OAV分析确定了主导香气活性的关键成分:
-
酯类:异丁酸乙酯(OAV=6574)贡献果香特征
-
醇类:1-辛烯-3-醇(OAV=3444)呈现蘑菇样香气
-
硫化合物:高等级松露特有,增强香气复杂性
OPLS-DA模型验证了86种VOCs的判别能力(VIP>1),确证了等级区分的化学基础。

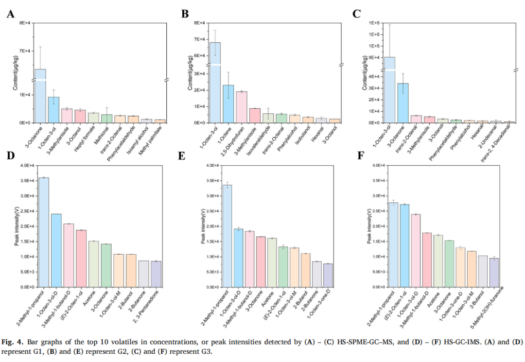
Fig.4:GC-MS与GC-IMS检测的黑松露中前10种挥发性物质的浓度或峰强度柱状图:(A)-(C)为HS-SPME-GC-MS检测的结果,(D)-(F)为HS-GC-IMS检测的结果。A和D代表G1,B和E代表G2,C和F代表G3

Fig.5:通过HS-SPME-GC-MS与HS-GC-IMS检测的中国黑松露样品挥发性有机物的OPLS-DA得分图、置换检验图和VIP值图
等级风味特征图谱
通过Sankey图可视化分析,建立了等级风味特征图谱:
G1等级:风味丰富度最高,以果香、甜香、坚果、焦糖和香蕉香气为特征
G2等级:以柑橘、玫瑰、坚果、焦糖和蘑菇香气为主
G3等级:风味相对简单,以烟草和坚果香气为特征

Fig.6:挥发性有机化合物的风味关联分析:G1与G2(A)、G2与G3(B)以及G3与G1(C)
研究价值与应用前景
本研究首次建立了黑松露品质分级的分子标准,推动了从传统形态学评价向生化指标评价的转变。多技术联用策略为食品风味研究提供了新的方法学范式。
实际应用价值:
1.为黑松露国际贸易提供标准化品质评价体系
2.助力中国松露产业提升国际市场竞争力
3.为其他食用菌品质评价提供技术参考
技术平台与服务支持
食品风味成分分析需要专业的技术平台支持。科学指南针分析检测平台配备齐全的GC-IMS、GC-MS等先进设备,提供专业的风味组学分析服务:
技术优势:
-
多技术平台整合,满足不同层次分析需求
-
专业方法开发,适应各类食品基质
-
大数据分析能力,深度挖掘风味规律
平台已支持多项高水平研究发表,为食品品质控制、产品开发提供可靠技术支撑。








您已经拒绝加入团体

