【摘要】 科学指南针推出拉曼光谱 AI 解读助手,支持一键智能解析、多轮交互与期刊级绘图,60 秒输出结构化结论,赋能材料科研高效分析。

在材料科学与理化检测领域,实验数据的深度解析往往占据科研工作者大量时间,传统拉曼光谱数据处理需手动提取关键指标、逐页核对报告、结合文献验证结论,流程繁琐且效率偏低。为解决科研人员数据分析痛点,科学指南针正式推出拉曼光谱 AI 结果解读智能助手,以人工智能技术实现原始数据到专业结论的快速转化,助力科研流程提质增效。
一、拉曼光谱检测与数据分析行业痛点
拉曼光谱作为材料结构表征、缺陷分析、成分鉴定的核心技术手段,广泛应用于碳材料、高分子、无机化合物等多类样品检测。但实际应用中,原始数据量大、专业指标繁杂、结果解读依赖经验、后续实验方向不明确等问题,成为限制科研效率的关键因素。多数科研人员需耗费数小时甚至数天完成一份报告解读,严重拖慢实验进展。

二、科学指南针拉曼光谱 AI 解读助手核心功能
科学指南针基于海量检测数据与专业文献库,打造的拉曼光谱 AI 解读智能助手,目前已在杭州、南京、长沙三大区域上线 Beta 版本,后续将逐步覆盖 30 余项检测项目,全方位满足科研检测需求。
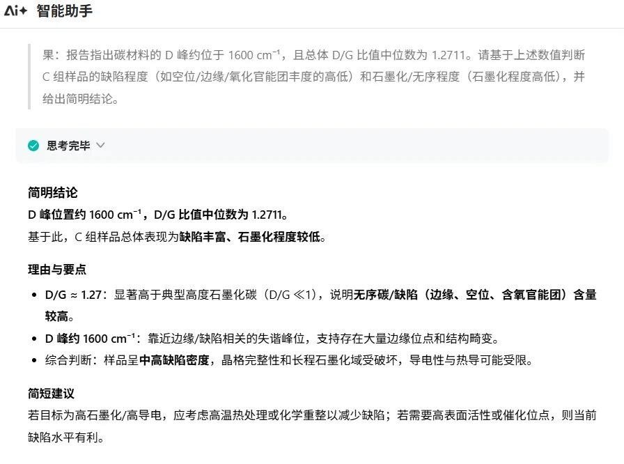
1. 一键智能解读,60 秒输出结构化结论
该助手可自动读取检测报告与样品基础信息,无需人工逐页梳理,快速完成核心数据提取与分析整合:
-
精准提取峰位、强度比、ID/IG等关键表征参数;
-
系统总结材料结构特征、缺陷状态及性能变化趋势;
-
生成分析结论、结构缺陷解析、后续建议等标准化内容。
从数十页原始数据转化为清晰可读的专业结论,全程仅需
60 秒,结论重点突出、格式规范,可直接用于科研汇报与论文撰写。
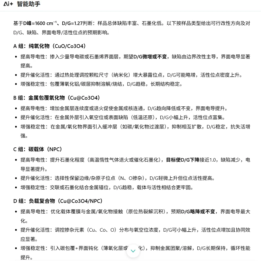
2. 多轮交互解读,深度挖掘数据价值
区别于单一报告解读模式,助手支持多轮交互式咨询,可结合上下文保持分析逻辑连贯:
-
针对特定结论、样品参数展开深度追问;
-
依据分析结果主动推荐对比实验、数据绘图、文献查阅等下一步操作;
-
专注解答检测报告与材料相关专业问题,提供类专家一对一指导服务。

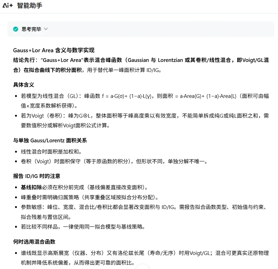
3. 数据与文献双支撑,解读结论更权威
助手突破传统数据分析局限,实现数据对比与机理解释双重保障:
-
支持多组样品、平行实验横向对比,识别数据差异与整体规律;
-
对接专业文献数据库,为检测结果提供科学机理解释;
-
参照行业典型材料参数范围,辅助判断样品性能水平与优劣。

4. 科研级绘图,一键生成期刊标准图表
针对科研绘图需求,助手可基于原始数据提供专业化绘图服务:
-
输出符合 Nature、Science 等顶级期刊规范的图表样式与代码;
-
自动优化图例、配色,避免谱线遮挡等常见问题;
-
支持多曲线对比、关键峰位标注,满足多样品可视化需求。

5. 专业决策指导,明确后续科研方向
解读完成后,助手可提供可落地的优化建议与实验规划:
-
专业判断材料结构、缺陷、界面等核心特征;
-
分析结构特征对导电性、催化活性、稳定性等性能的影响;
-
给出材料合成、改性优化方向,推荐 XPS、BET、TEM 等补充表征手段。


6. 小白友好设计,降低专业理解门槛
针对科研入门者与非专业背景用户,助手采用通俗化表达:
-
清晰解释专业术语与指标含义;
-
搭建材料体系与检测技术基础认知框架;
-
降低报告解读门槛,无需长期经验积累即可掌握核心信息。


三、AI 解读助手的科研应用价值
科学指南针拉曼光谱 AI 解读智能助手,通过人工智能技术简化数据分析流程、提升解读专业性、明确实验方向,已为上千名科研用户提供服务,有效缩短数据处理周期、降低科研门槛。同时,科学指南针已布局 XPS 分析、SEM 填色、模拟计算源文件审核、AI 科研绘图等多款 AI 科研工具,覆盖科研检测全流程关键环节。
四、总结
拉曼光谱数据解读是材料科研的重要环节,科学指南针以 AI 技术为核心,打造高效、专业、易用的拉曼光谱解读助手,实现 60 秒快速分析、结构化输出、全流程指导,切实解决科研人员数据分析痛点。未来,科学指南针将持续深耕科研服务领域,拓展 AI 技术在检测分析中的应用场景,为全球科研工作者提供更智能、更高效、更权威的科研检测解决方案。







您已经拒绝加入团体

