【摘要】 本文解析《Water Research》研究:福寿螺消化加速微塑料老化,病毒群落调控抗性基因与碳循环。科学指南针提供微塑料检测与微生物分析服务。
微塑料在环境中的归趋与生态效应受生物过程显著影响。发表于《Water Research》(1区TOP,IF=11.4)的研究,以淡水福寿螺为模型,揭示动物摄食行为通过消化过程加速微塑料老化与碎片化,并驱动病毒介导的塑圈功能重构。本文解析该研究的创新点与关键发现,科学指南针环境检测平台基于此类前沿成果,为微塑料-生物相互作用研究提供技术支持。
研究背景与创新点
微塑料(如聚苯乙烯PS、发泡聚苯乙烯EPS)在淡水环境中易被动物摄入,但摄食后对其表面特性及塑圈微生物的影响尚不明确。该研究的创新在于:
-
动物-微塑料-病毒交互模型:首次系统量化福寿螺消化对微塑料表面形貌、化学性质的改变,并揭示病毒群落(温和型与烈性型)在调控抗生素抗性基因(ARGs)和碳氮循环中的核心作用。
-
多组学整合:结合扫描电镜、XPS分析、病毒组学及功能基因预测,构建塑圈功能响应框架。
-
生态风险评估拓展:强调动物行为和病毒动力学在微塑料风险评价中的必要性,为污染管理提供新视角。
关键结果解析
1.摄食偏好与微塑料表面变化
福寿螺对EPS的摄食量高于PS,雄性个体摄入更显著。消化后,EPS出现明显碎片化,PS表面氧化程度增加(C-O键升高),表明消化过程加速微塑料降解。
-
排泄动态:EPS排泄持续时间长,PS在48-72小时峰值后减少。
-
性别差异:雄性螺对表面化学修饰的影响更强。

Figure 1:福寿螺对微塑料的摄入及由此导致的塑料表面性质变化。(a) 雄性和雌性福寿螺对PS和EPS微塑料的摄食偏好 (n = 10)。(b) PS和EPS微塑料在雄性和雌性福寿螺体内的滞留时间 (n = 4)。(c) 福寿螺消化后微塑料表面微形貌的变化。(d) 福寿螺消化后微塑料表面的化学修饰。
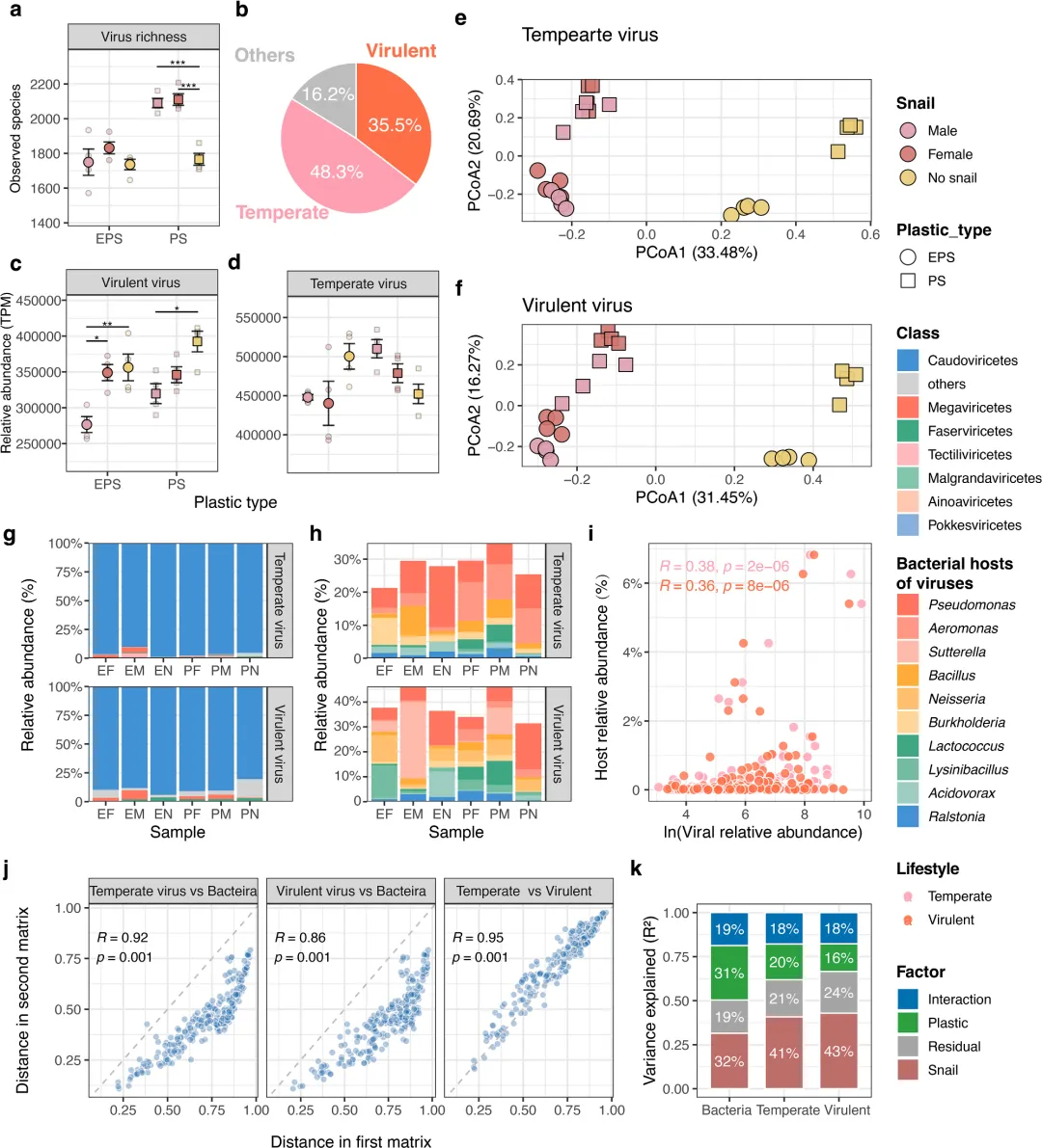
2.病毒群落响应与功能关联
消化后塑圈病毒丰富度提升,病毒群落结构变化比细菌更敏感。温和型病毒(占48.3%)和烈性型病毒(35.5%)均与细菌宿主丰度正相关(温和型r=0.38,烈性型r=0.36),且病毒-细菌群落高度协同(r>0.86)。
-
优势病毒:Caudoviricetes类尾状病毒主导塑圈。
-
宿主关联:假单胞菌、气单胞菌等为关键细菌宿主。

Figure 2:福寿螺消化对PS和EPS塑料圈病毒群落的影响。(a) 雄性和雌性福寿螺消化对PS和EPS塑料圈病毒丰富度的影响 (n = 4)。(b) 塑料圈中温和型和烈性型病毒的平均相对丰度。(c, d) 福寿螺消化对塑料圈中 (c) 烈性型和 (d) 温和型病毒相对丰度的影响 (n = 4)。(e, f) 基于 (e) 温和型和 (f) 烈性型病毒群落Bray-Curtis距离的主坐标分析排序图。(g) 塑料圈病毒群落的分类学组成(纲水平)。(h) 塑料圈病毒预测宿主属的相对丰度。(i) 病毒与其预测宿主属丰度之间的Spearman相关性。(j) 病毒与细菌群落以及不同类型病毒群落之间的Mantel检验相关性网络 (n = 24)。(k) 基于PERMANOVA分析,福寿螺消化和塑料类型对细菌、温和型病毒及烈性型病毒群落变异的解释率。
3.病毒携带基因与生态功能
温和型病毒携带更多ARGs,促进抗性基因扩散;烈性型病毒富含辅助代谢基因(AMGs),直接参与碳循环。病毒OTU丰度与塑圈碳代谢通路活性正相关,凸显其功能调控潜力。

Figure 3:塑料圈病毒携带的ARGs和AMGs特征。(a) 温和型和烈性型病毒携带的ARGs网络图。(b) 携带多个ARGs的vOTUs基因组图谱。(c) 携带多个ARGs的vOTUs相对丰度与塑料圈ARGs总相对丰度之间的相关性 (n = 24)。(d) 温和型和烈性型病毒中AMGs数量的分布。(e) 携带碳循环相关基因的vOTUs基因组图谱。(f) 携带碳循环相关基因的vOTUs相对丰度与塑料圈碳循环通路之间的相关性 (n = 24)。
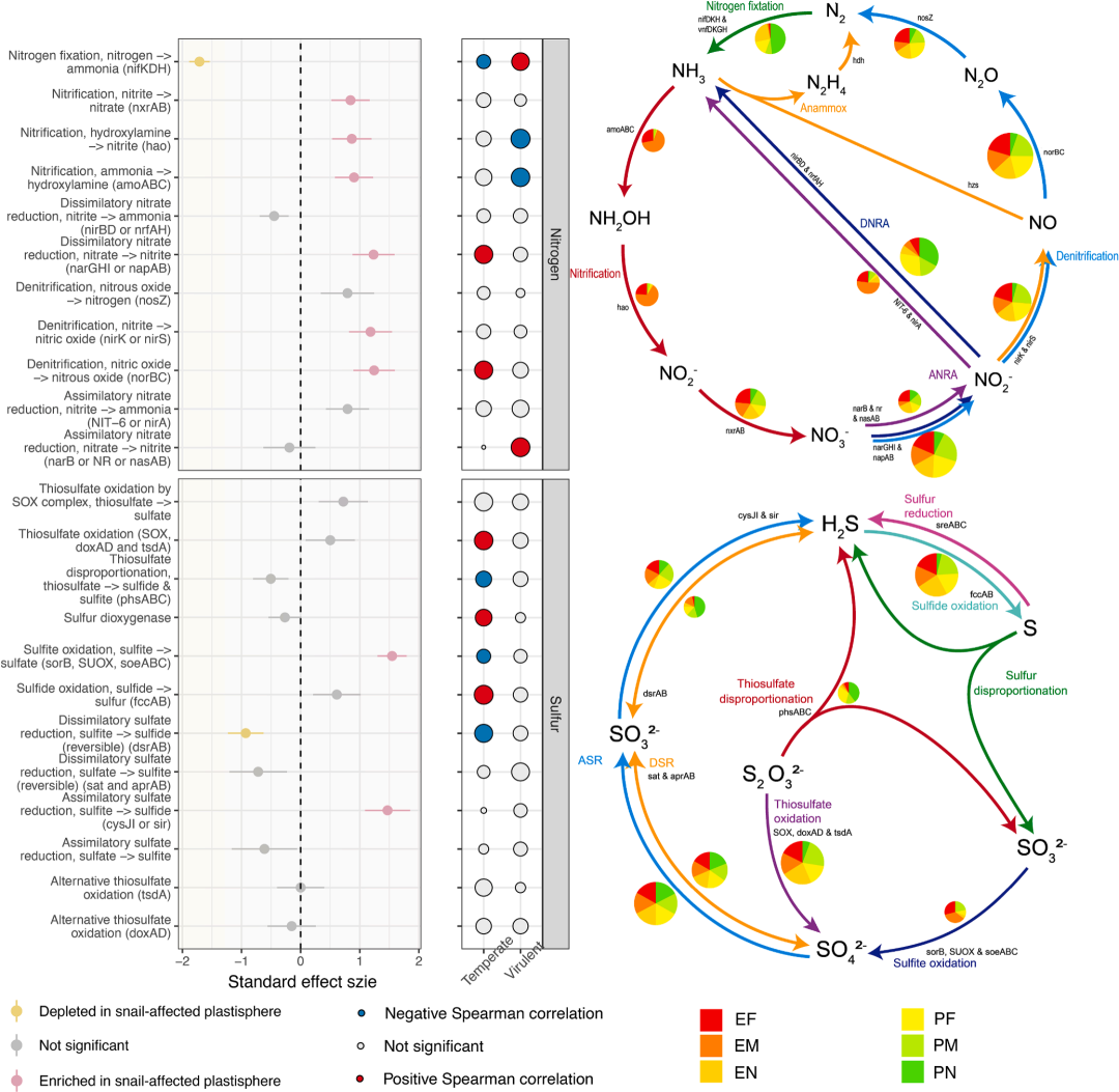
4.抗性风险与循环通路调控
消化降低塑圈ARGs丰度,但EPS相关的人类健康风险(HHRR)上升。病毒通过移动基因元件(MGEs)间接影响风险:烈性型病毒抑制ERR/HHRR,温和型病毒则增强扩散。
-
氮硫循环:消化促进反硝化和硫氧化,可能增加温室气体排放;温和型病毒为主要调控者。

Figure 4:福寿螺消化对PS和EPS塑料圈风险的影响。(a) 雌性和雄性福寿螺对塑料圈ARG丰富度、ARG相对丰度、ERR和HHRR的影响 (n = 4)。(b) 基于LMMs(经 p < 0.001 过滤)展示差异ARG亚型和类型的环形树状图。效应量 > 0 表示在经福寿螺消化的微塑料中富集,效应量 < 0 表示在未经福寿螺消化的微塑料中富集 (n = 16 有螺;n = 8 无螺)。(c) 展示MGEs、细菌和病毒的丰富度及其群落结构(PCoA1得分)与ARG丰富度、丰度、风险指数及其群落结构(PCoA1得分)之间关系的相关性热图 (n = 24)。(d) 量化塑料圈ERR和HHRR直接和间接驱动因素的结构方程模型 (n = 24)。

Figure 5:福寿螺消化对PS和EPS塑料圈氮循环和硫循环的影响。左侧: 显示标准化效应量(误差棒表示标准误)的条形图,数据来自LMMs。效应量 > 0 表示在经螺消化的塑料圈中相对丰度更高,效应量 < 0 表示在无螺对照中相对丰度更高 (n = 16 有螺;n = 8 无螺)。中部: 表示温和型/烈性型病毒与塑料圈氮/硫循环通路之间相关性的圆圈:红色(显著正相关),蓝色(显著负相关),灰色(不显著)(n = 24)。右侧: 使用DITing管道生成的氮循环和硫循环通路示意图。缩写: EF/EM/EN: 经雌性、雄性福寿螺消化或未经消化的EPS微塑料;PF/PM/PN: 经雌性、雄性福寿螺消化或未经消化的PS微塑料。
5.微塑料降解潜能
消化提升PS塑圈alkB降解基因丰度,雄性组最显著。烈性型病毒与降解菌(如假单胞菌)负相关,可能抑制降解效率,而温和型病毒无显著影响。

Figure 6:福寿螺消化对PS和EPS塑料圈PS降解潜力的影响。(a-b) 福寿螺消化对 (a) alkB基因和 (b) 潜在PS降解细菌相对丰度的影响 (n = 4)。(c) 潜在PS降解细菌群落的分类学组成 (n = 4)。(d-e) 塑料降解细菌的相对丰度与 (d) 温和型或 (e) 烈性型病毒的相关性。(f) 展示PS降解细菌与病毒之间相关性的热图 (n = 24)。
研究结论与意义
福寿螺消化行为通过物理化学改变和病毒介导的功能重塑,放大微塑料的生态风险。病毒群落的关键角色提示,未来风险评估需整合生物相互作用数据。科学指南针环境检测平台提供微塑料表面分析、微生物组学及病毒群落检测服务,支持环境毒理与污染治理研究。如需方案设计或技术合作,我们的团队可提供定制化支持。







您已经拒绝加入团体

